产品名称:M5573
产品系列:副边反馈芯片
代理品牌:Mojay茂捷
产品封装:封装咨询客服
交期时间:咨询在线客服
发货货仓:深圳/香港/上海
热门标签:副边反馈、电源芯片、ACDC
咨询热线:0755-83322522 在线咨询
产品名称:M5573
产品系列:副边反馈芯片
代理品牌:Mojay茂捷
产品封装:封装咨询客服
交期时间:咨询在线客服
发货货仓:深圳/香港/上海
热门标签:副边反馈、电源芯片、ACDC
咨询热线:0755-83322522 在线咨询
| device | vdd ovp | 芯片外部otp | brownout | frequency |
| M5573A | auto-recovery | auto-recovery | -- | 65KHZ |
| M5573B | auto-recovery | -- | y | 65KHZ |
| M5573N | auto-recovery | -- | -- | EXTERNAL |
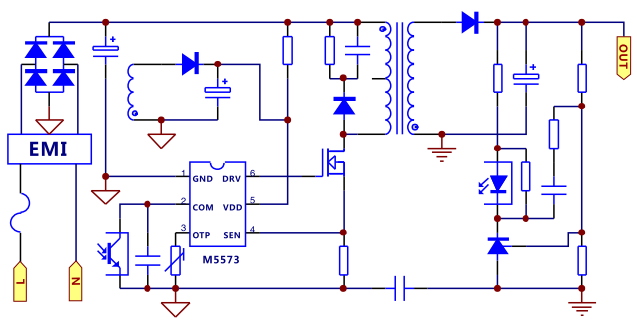
M5573是一款高度集成的电流模式PWM 控制器,专为高性能、低待机功耗、低成本、高效率开关电源系统设计。M5573在空载或者轻载状态下可以工作于跳周期模式,由此取得低待机功耗与高转换效 率。M5573 在启动和工作时只需要很小的电流,以此来减小待机时的功耗。M5573内置多种保护,包括:逐周期电流限制(OCP)、VCC欠压保护、过载保护 (OLP)。此外:过热保护(OTP)、(固定或可调)、VDD 过压保护(OVP) 
特点:
开机软启动可降低MOSFET 的Vds 压力
改善EMI 的频率抖动
改善效率和待机功率最小化的扩展burst 模式设计
无音频噪声工作
温度保护,固定的65KHz 开关频率
逐周期电流限制(OCP)
可自动恢复过载保护(OLP)
芯片内置过热保护(OTP)
可自动恢复VDD 过压保护(OVP)
通过外接稳压管可调节OVP
封装:SOT-23-6
应用:
离线式AC/DC 反激变换器
手机充电器, 上网本充电器
笔记本适配器
机顶盒电源
各种开放式开关电源
LED电源