产品名称:M5563
产品系列:副边反馈芯片
代理品牌:Mojay茂捷
产品封装:封装咨询客服
交期时间:咨询在线客服
发货货仓:深圳/香港/上海
热门标签:副边反馈、电源芯片、ACDC
咨询热线:0755-83322522 在线咨询
产品名称:M5563
产品系列:副边反馈芯片
代理品牌:Mojay茂捷
产品封装:封装咨询客服
交期时间:咨询在线客服
发货货仓:深圳/香港/上海
热门标签:副边反馈、电源芯片、ACDC
咨询热线:0755-83322522 在线咨询
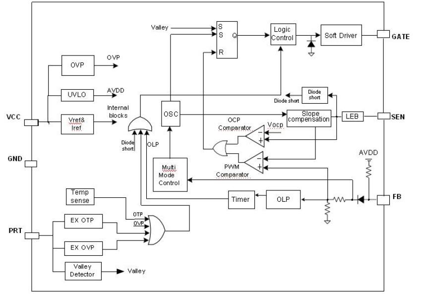
M5563是一款高集成、高效能低能耗的电流模式PWM控制芯片应用于高性能、高转化率低成本、软启动模式全面覆盖自恢复的离线反激式电源适配器中.在正常操作的时,PWM开关可以由预设小范围自动调节。M5563提供完整的保护,覆盖自动的恢复功能。包括逐周对超过通用输入电压的连续输出功率限值,茂捷特有的有线性输入补偿周期过流阈值设定。优化并改善了最新EMI的频率抖动。优化了频率波动/抖动,震荡随机调节机制使音量发散频谱...
特点:
■开机软启动减少MOSFET Vds 的压力应力
■多段复合的工作模式:
65KHz 固定频率模式@满载
谷底导通工作模式@中低负载
扩展的突发工作模式@轻负荷&空载
■优化EMI 性能的抖频技术
■扩展的突发工作模式提高转换效率和极低的
待机功耗
■音频噪声处理功能
■全面的保护功能:
VCC 锁定与迟滞(UVLO)
VCC 过电压保护(VCC OVP)
在通用输入电压范围内固定输出功率限制的电流阈值设置
过载保护(OLP)及自动恢复功能
内部温度保护(OTP)与自动恢复功能
输出电压保护(输出 OVP)与自动恢复,
OVP 触发电压可由辅助绕组与 PRT 销连接的电阻调节
封装: DIP-8封装
应用:
离线式AC/DC反激式变换器,DC/DC电源
手机充电器,上网本充电,数码设备充电。笔记本适配器
小功率电源适配器
机顶盒电源。充电宝保护器
开放式开关电源
LED电源开关